课程思政教学实践情况
本课程立足吉林财经大学“培养具有家国情怀、创新精神、国际视野的财经人才”的办学定位,深度融合外语学科特点与财经专业特色,创新构建了“三维四阶”课程思政育人体系。该体系以“价值引领、知识传授、能力培养”三维目标为导向,通过““靶向挖掘—多维融入—实践转化-评价反馈”四个递进式阶段,实现课程思政的全程贯通和闭环管理。

“靶向挖掘—多维融入—实践转化-评价反馈”的闭环育人体系
(一)靶向挖掘:建立思政资源矩阵,精准锚定育人坐标
课程团队以教材单元主题为核心,系统构建“教材思政元素库”。对《新视野大学英语读写教程》等教材进行逐单元解构,提炼“成长”主题中的“奋斗精神”、“文化”主题中的“文明互鉴”等核心思政点,形成“单元主题—思政元素—育人目标”对应表,确保资源挖掘的系统性与精准性。结合财经院校特色,重点开发“国际经济治理”“商业伦理”等领域思政素材,建成含300+条目的专业特色思政资源库,为课程思政提供扎实支撑。

《新视野大学英语读写教程》第一册思政育人元素
(二)多维融入:创新教学实施路径,实现知识与价值协同内化
构建 “双元素材体系”:在教材基础上,开发 “中国话语英译素材包”(含传统文化、治国理念等汉译英案例)和 “时政双语资源库”(收录习近平总书记重要讲话英译版、中国日报等权威媒体报道),形成“语言训练+价值引领”的双层内容架构,全年累计补充特色素材120余篇。
创新“三维教学模式”:推行“线上预习—线下研讨—成果展示”混合式教学,依托雨课堂搭建思政专题学习模块,线下采用“议题式辩论”“情景模拟” 等方法。结合财经专业设计“跨境电商中的诚信原则”“一带一路中的文化包容”等实践主题,推动学生在语言实践中深化价值认知。
(三)实践转化:构建第二课堂延伸体系,推动价值认知落地生根
建立“课堂习得—实践输出—反思提升”的转化机制,以学科竞赛(如“用英语讲中国故事”大赛)、社团活动(英语辩论社)为载体,设计“中西经济伦理对比分析”“乡村振兴英文报道”等产出任务,全年累计覆盖学生2000余人次。参照“认知—认同—践行”培育规律,通过实践成果展评、反思报告等形式,推动思政认知向行为自觉转化,形成“第一课堂筑基 + 第二课堂赋能”的育人闭环,相关经验已获校级教学成果奖,为同类课程提供实践范例。

基于价值塑造的外语课程思政教学任务设计目标体系
(四)评价反馈:完善质量闭环机制,促进教学成效持续提升
本课程构建了科学完善的评价反馈体系,形成了“评价-反馈-改进”的质量提升闭环。在评价环节,建立了涵盖过程性评价(30%)、成果性评价(项目展示50%)和发展性评价(20%)的三维评价体系,实现对学生学习成效的全方位评估。在反馈环节,依托智能教学平台实施动态监测,通过周反馈、月研讨、学期报告的三级机制,确保问题及时发现、精准诊断。在改进环节,形成了“教学案例年更新10%、教学方案年优化20%、教学资源年更新30%”的持续改进机制,通过教师、同行、专家、学生四方协同,推动教学质量螺旋式上升。该机制运行以来,已累计修订教学方案12次,优化教学案例36个,有效保障了课程思政建设的质量和成效。
课程评价与实效
(一)课程考核评价体系
构建“三阶四维”智慧化评价体系,实现语言能力与思政素养的协同评估:
1.评价结构设计
过程性评价(30%):依托U校园平台实施AI智能测评,实时监测语言知识掌握情况通过"财经主题词汇思政映射表"量化分析语言学习中的价值认知;
成果性评价(50%):
商务演讲、跨文化谈判等实践任务采用"双盲互评+教师评估"机制;
制定《课程思政表现量规》,从文化自信、职业伦理等维度进行质性评价;
发展性评价(20%):
建立电子成长档案,追踪学生"用英语讲中国财经故事"的能力进阶;
运用学习分析技术生成个人发展雷达图,可视化呈现素养提升轨迹。
2.评价技术创新
构建动态评价数据库:整合AI测评数据、师生互评记录、实践作品等多元证据;生成个性化诊断报告,提供精准改进建议。
3.评价反馈机制
实施“评价-反馈-改进”闭环管理:每月发布学习分析简报,突出思政素养发展建议;设置“最佳中国故事传播者”等特色奖项,强化正向激励。

大学英语课程思政考核评价体系
(二)改革成效
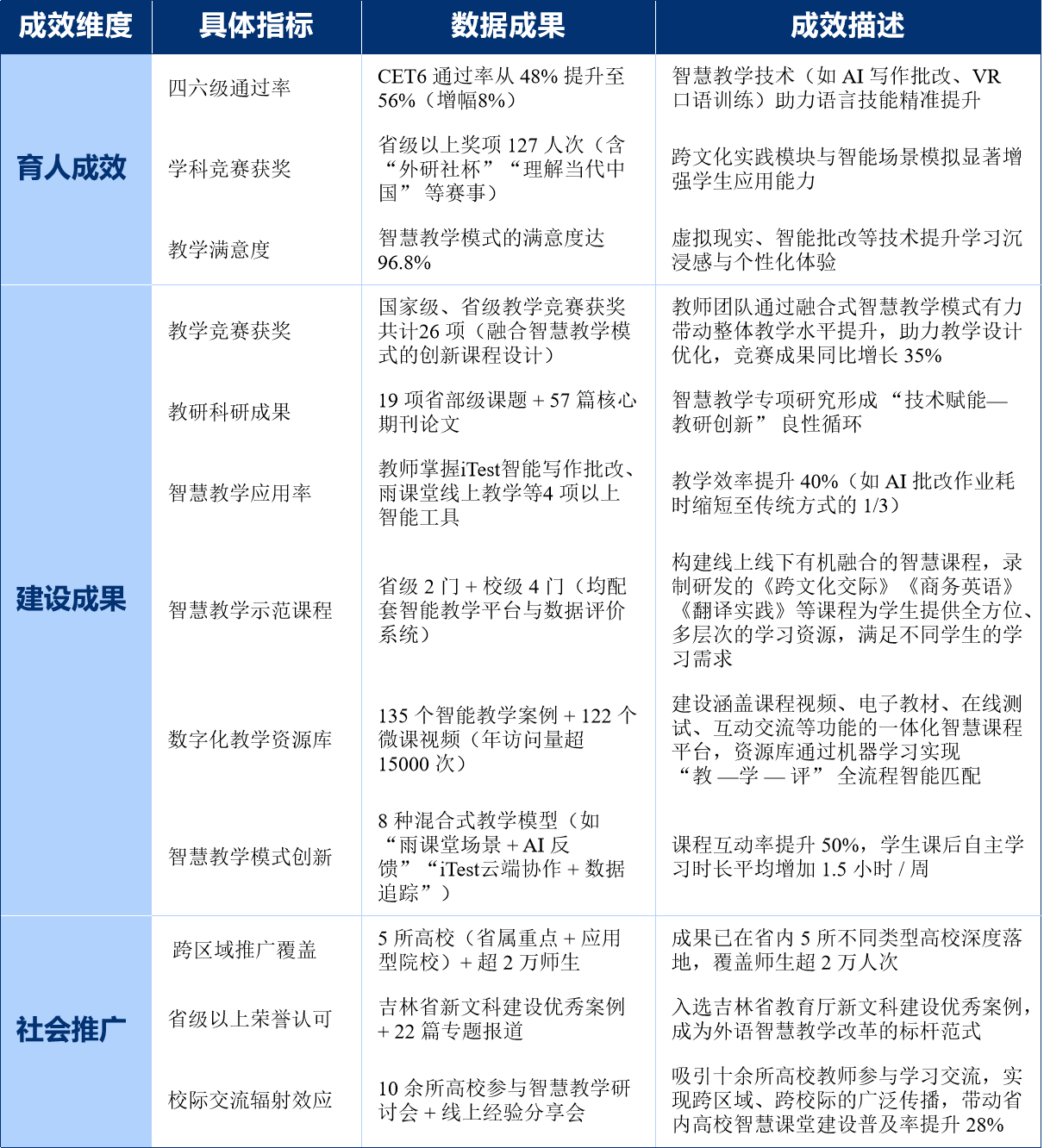
学生发展:经靶向挖掘奠定资源基础、多维融入强化能力培养、实践转化促进内化提升,学生英语四六级通过率提升24%(CET6 达 72%),127 人次获省级以上竞赛奖项,跨文化沟通等能力显著增强,教学满意度达 96.8%。
教师成长:在三环节推进中,教师完成19项省部级课题、发表57篇论文,获26项省级教学奖,建成2门省级、4门校级示范课及135个案例的资源库,形成“教研相长”氛围。
(三)校内外评价
基于三环节的《大学英语教学改革方案》获同行高度认可,学生对融入过程与转化成效的评价均呈正向,教学模式认可度达97%。
(四)示范辐射
本课程创新模式已形成显著的示范辐射效应:在5所高校落地,覆盖超2万师生,入选吉林省新文科经典案例,通过研讨会等推广,为同类院校提供可复制的实践路径。
本成果应用推广成效

课程特色与创新
(一)特色与创新
1.构建“三维联动”课程思政育人新范式
靶向资源开发:建立“单元主题—思政元素—育人目标”三维映射矩阵,构建财经特色思政资源库,实现教材解构与专业需求的精准对接。
双轨教学创新:设计“语言训练+价值引领”双元素材体系,开发“一带一路包容性”等特色教学模块,形成“线上思政输入—线下专业产出”的POA混合教学模式。
闭环实践机制:创建“课堂习得—竞赛输出—反思内化”的转化路径,通过学科竞赛(每年覆盖2000+人次)推动价值认知向行为自觉转化,相关成果获校级教学成果奖及省级经典案例并形成可复制推广范式。
2.“智能+”课程思政评价体系
三阶智能评价:构建过程性(AI测评+思政映射表)、成果性(双盲互评+思政量规)、发展性(电子档案+雷达图)的智慧评价系统,实现语言能力与思政素养的协同追踪。
动态数据赋能:运用自然语言处理技术分析演讲文本中的价值观表达特征,建立首个关联《中国英语能力等级量表》与思政指标的动态数据库,生成个性化诊断报告。
闭环反馈机制:创新“月度简报+特色奖项”的激励机制,形成“测评—反馈—改进”的育人闭环,相关模式入选吉林省新文科优秀案例。
(二)典型案例
基于《新视野大学英语(第三版)》第二册Unit 5“The Money Game”的课程思政创新实践 ,具体如下:
大学英语课程思政典型案例
(三)推广经验
本模式通过“三维联动”育人范式和“智能+”评价体系,实现语言教学与思政教育的深度融合。已在5所高校推广应用,覆盖2万余名师生,形成可复制的“资源开发—教学实施—评价反馈”全链条解决方案,相关成果入选吉林省新文科经典案例,为同类院校课程思政建设提供示范性实践路径。